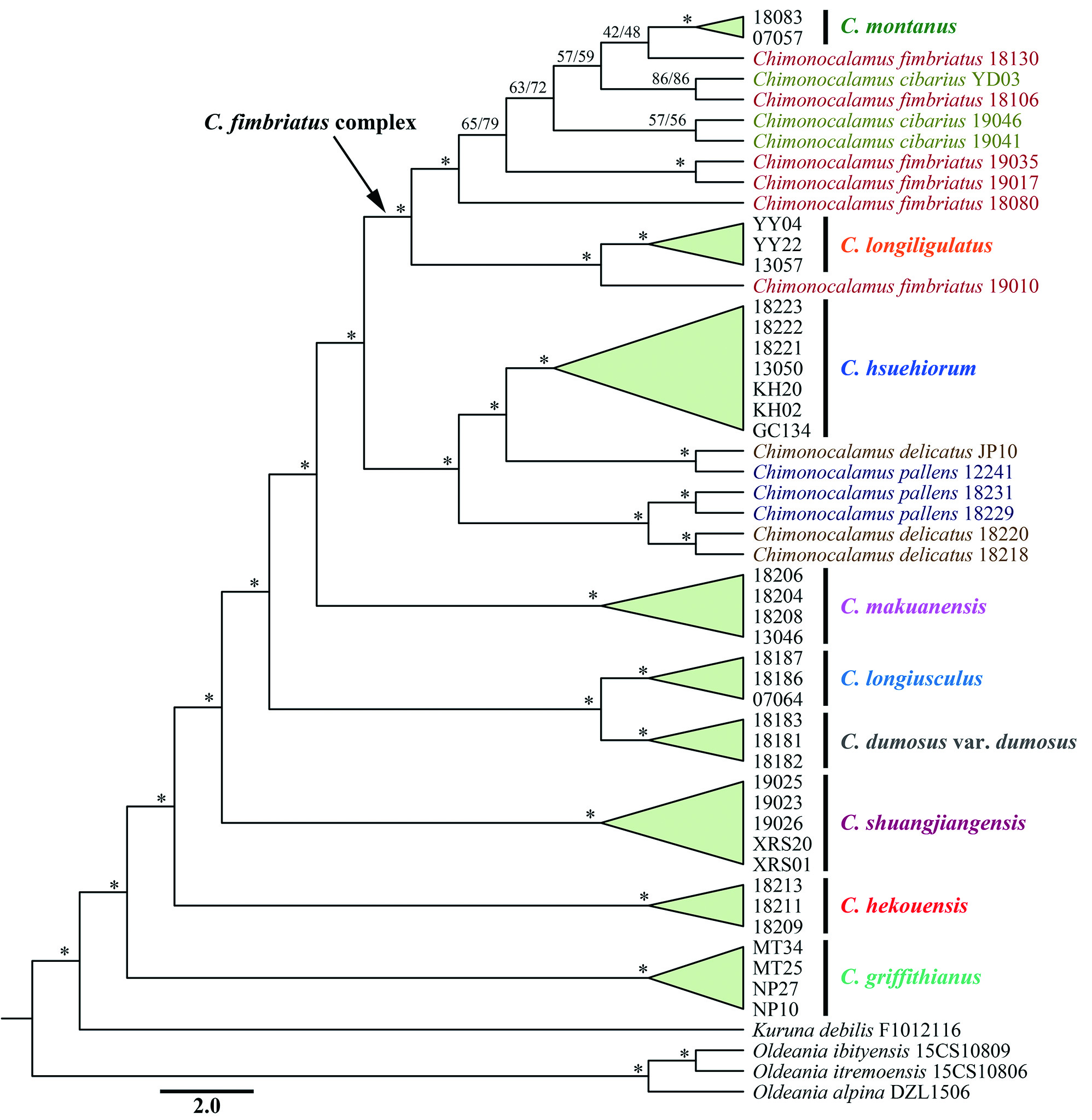
基于DNA条形码的香竹属物种鉴定体系构建及隐存种的发现
近日,林学院张玉霄副研究员和米兰milan官方网站已毕业的硕士研究生张如礼为论文共同第一作者,李德铢教授为通讯作者通过Journal of Systematics and Evolution(JSE)在线发表了题为“DNA barcoding and cryptic new species confirmation of Chimonocalamus(Poaceae: Bambusoideae)”的研究论文(https://onlinelibrary.wiley.com/doi/10.1111/jse.70027)。准确的物种鉴定以及明确的物种界定是开展生物多样性保护和资源开发利用的基础。...